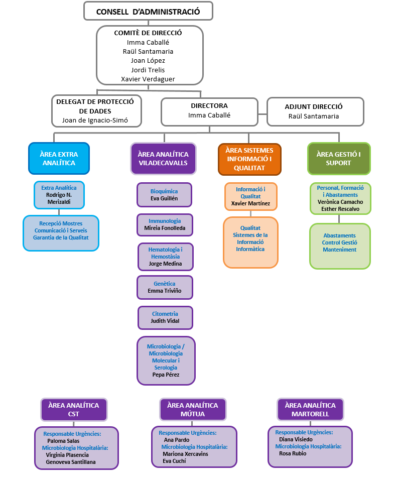
CATLAB és una Agrupació d’Interès Econòmic (AIE) regida per un Consell d’Administració format per membres del Consorci Sanitari de Terrassa (CST), de l'Hospital Universitari Mútua de Terrassa (HUMT) i de la Fundació Hospital Sant Joan de Déu de Martorell (FHSJDM).